如何利用AI工具幫助你解決職場溝通挑戰?
在職場中,我們常常遇到各種溝通難題,從跟國外廠商談判砍價,到專案進度延遲,還有老闆那天外飛來的緊急需求,甚至年度績效評估時要不要提加薪。
這些情境都需要策略,才能溝通成功。
幸運的是,我們不用再靠自己絞盡腦汁了,因為AI工具(就是像ChatGPT、Gemini、Copilot這類的朋友)可以輕鬆幫助我們度過這些難關。
而且!當我們情緒越激動,判斷力越低
When emotions are high, intelligence is low.
- 美國心理學家丹尼爾·高曼(Daniel Goleman)
像是在會議上面對客戶的苛刻要求,一時情緒上來,直接回應「這根本不可能做到」,結果冷靜下來後發現可以有更好的處理方式。
如果在回應之前有緩衝時間,先冷靜下來,找個「軍師」(AI工具就是你的得力軍師)來幫你分析情況,可以讓你保持頭腦清醒,避免溝通崩盤。
除了幫助你不被情緒帶著跑,AI工具還有兩個很棒的好處:
多角度思考:AI可以根據不同的情況提供多個角度來進行溝通。無論你是要跟客戶砍價,還是催促專案進度,AI都能提供多種應對方案,讓你成為談判桌上最靈活的那個人。(只要指令下的方向對)
各種溝通框架任你挑:不懂怎麼開口?沒問題,AI會教你各種溝通框架!從P.R.E.P.到STAR,還有SBI,這些框架讓你無論面對誰都能條理分明,輕鬆表達出你的需求。再也不怕說話亂七八糟,讓對方一頭霧水了。
以下是針對四種常見職場情境,提供的AI(ChatGPT/Gemini/Copilot等)指令Prompt模板,讓你化身「溝通高手」:
1. 寫英文Email與國外廠商談判砍價
Prompt:背景描述:我需要與國外廠商談判價格,目標是獲得更低的報價。希望強調我們的長期合作潛力,並且指出市場上其他競爭對手的報價更有吸引力。想要說服對方的點:如果他們提供更具競爭力的價格,未來合作機會會更多。
請建議合適的溝通框架與策略,讓我能夠有效說服對方降低價格。
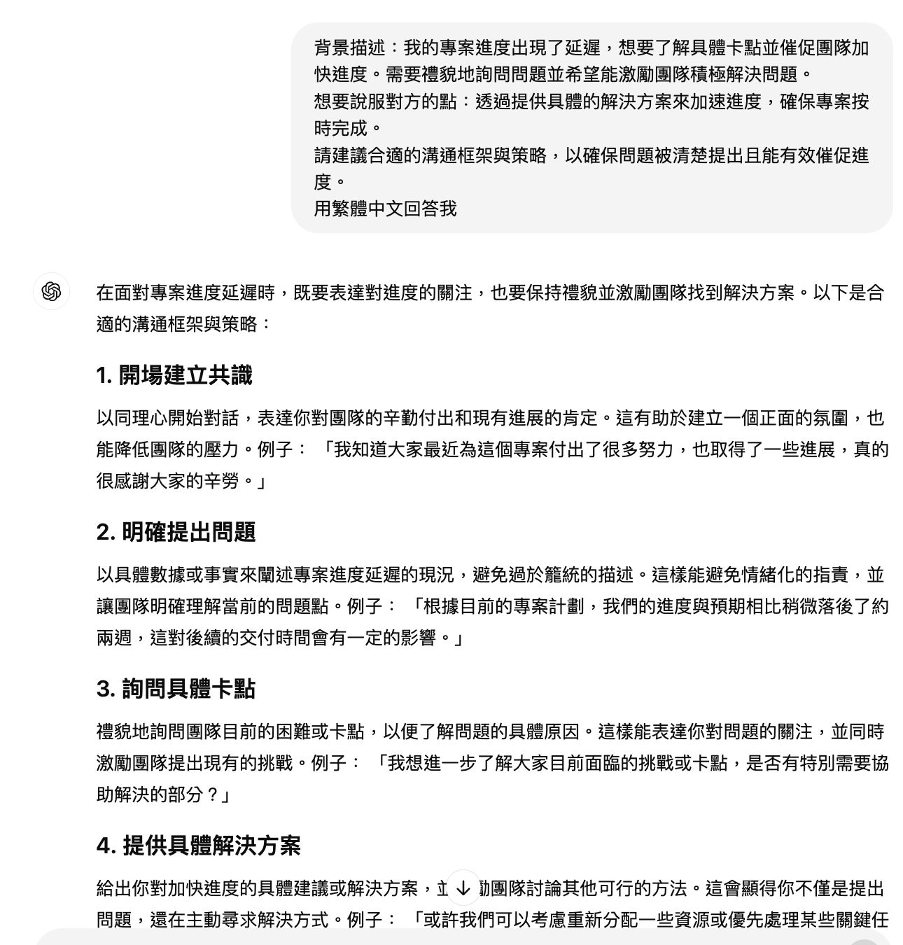
2. 專案進度延遲:詢問卡點與催促
Prompt:背景描述:我的專案進度出現了延遲,想要了解具體卡點並催促團隊加快進度。需要禮貌地詢問問題並希望能激勵團隊積極解決問題。想要說服對方的點:透過提供具體的解決方案來加速進度,確保專案按時完成。
請建議合適的溝通框架與策略,以確保問題被清楚提出且能有效催促進度。
3. 面對老闆的緊急開發需求
Prompt:背景描述:老闆突然提出一個緊急開發需求,但我們目前的資源已經分配給其他專案。需要告知老闆此需求對目前進度和資源的影響,並提供替代方案或時間調整建議。想要說服對方的點:需要根據當前專案進度來重新評估需求優先順序,並希望能達成較合理的開發計劃。
請建議合適的溝通框架與策略,幫助我有效向老闆解釋並達成共識。
4. 準備年度績效評估並提出加薪要求
Prompt:背景描述:我即將參加年度績效評估,並且希望提出加薪要求。我需要強調我過去一年的貢獻,展示具體成果,並讓加薪要求顯得合理。想要說服對方的點:我的成就和貢獻證明了我的價值,加薪將激勵我未來做出更多貢獻。
請建議合適的溝通框架與策略,讓我能有效提出加薪要求並展示合理性。
以下是情境1 Prompt實際丟進去ChatGPT詢問的結果

根據ChatGPT的回答,我通常會再追問、補充敘述,以拿到我要的結果

下圖是情境2 Prompt實際丟進去ChatGPT詢問的結果
*有時會發生ChatGPT用英文回答的狀況,只要在原本的Prompt加上「用繁體中文回答我」,即可得到中文回答。

總之,AI不僅能幫你冷靜下來,還能像個超級助手一樣,提供多角度思考和各種溝通框架。 當你情緒失控的時候,AI永遠冷靜,隨時為你提供策略。下次遇到棘手的溝通問題,別忘了先問問AI!
想要學習更多的AI工具應用,解決職場上遇到的問題嗎?
那就不能錯過「AI妙用大揭秘 - 軟體產品經理的輕鬆工作指南!」線上課程
9/27 24:00前加入早鳥優惠價4,500元



